找回密码
 立即注册

QQ登录

只需一步,快速开始

查看: 723|回复: 0

180传奇苍穹微变全新订制版本-Gom引擎

[复制链接]

1122

主题

105

回帖

4097

积分

管理员

积分
4097
发表于 2025-7-18 05:44:43 | 显示全部楼层 |阅读模式
Gom引擎180传奇苍穹微变全新订制版本:所有装备在小BOSS身上都有爆出,百倍爆率打到就是赚到,超炫地图,超炫地图装备,每个地图都有不同级别的BOSS爆出装备!

订制内容

订制内容

订制内容

订制内容

订制内容

订制内容

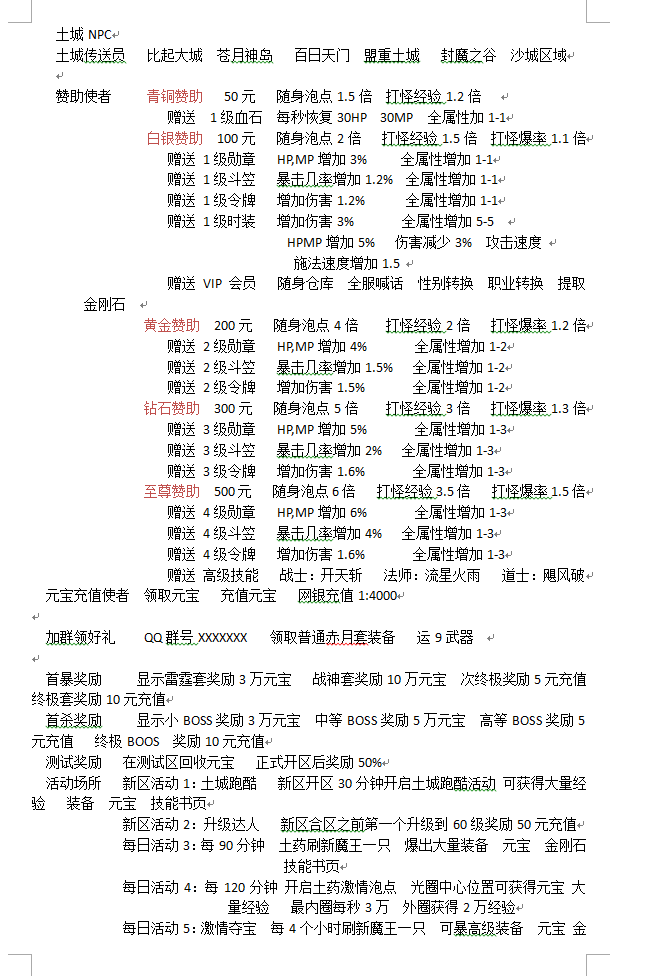
土城NPC展示

土城NPC展示

土城NPC展示

土城NPC展示

土城NPC展示

土城NPC展示

登录界面

登录界面

登录界面

登录界面

NPC功能展示

NPC功能展示

NPC功能展示

NPC功能展示

NPC功能展示

NPC功能展示

NPC功能展示

NPC功能展示

NPC功能展示

NPC功能展示

NPC功能展示

NPC功能展示

NPC功能展示

NPC功能展示

NPC功能展示

NPC功能展示

NPC功能展示

NPC功能展示

NPC功能展示

NPC功能展示

NPC功能展示

NPC功能展示

NPC功能展示

NPC功能展示

NPC功能展示

NPC功能展示

NPC功能展示

NPC功能展示

NPC功能展示

NPC功能展示

NPC功能展示

NPC功能展示

游客,如果您要查看本帖隐藏内容请回复

您需要登录后才可以回帖 登录 | 立即注册

本版积分规则

QQ|Archiver|手机版|小黑屋|免费传奇版本库-传奇技术-传奇工具-传奇脚本 ( 湘ICP备16009605号-1|湘ICP备2022022822号 )

GMT+8, 2026-2-8 13:54 , Processed in 0.478218 second(s), 26 queries .

Lanyusf.com chuanqi X3.5

© 2001-2026 Discuz! Team.

快速回复 返回顶部 返回列表